2025.02.17
출처
prefrontal cortex - 전전두엽
The most interesting part of the frontal cortex - the prefrontal cortex (PFC) is proportionately...
PSG - 기능 블럭, 레지스터 구조, 액세스 방법
AY-3-8910은 다음과 같은 기본 블럭으로 구성 되어 있다. Tone Generators: 구형파를 출력한다. Noise...
Compatibilst - 양립주의자
Compatibilist는 자유 의지와 결정론이 양립할 수 있다고 주장하는 철학적 입장을 가진 사람을 의미한다. ...
RSG - AY-3-8910 개요, 핀 구성
AY-3-8910 Programmable Sound Generator (PSG) 개요 AY-3-8910은 1978년 General Instrument...
레트로 사운드 제네레이터 - Cube IDE 준비
STM32F446 보드는 WeAct Studio라는 곳에서 제작해서 판매하는 것이다. 중국 광동성이라고 소재지가...
레트로 사운드 제네레이터 - 동박, 소켓, 전원 작업
실제 부품들을 이용해서 간단하게 레이아웃을 잡아보았다. 오른쪽에 공간이 많이 남아있다. 이 부분은 앞으...
합성 지각 - by Joscha Bach 2/2
Synthetic Sentience Can Artificial Intelligence become conscious? by Joscha Bach https://www....
합성 지각 - by Joscha Bach 1/2
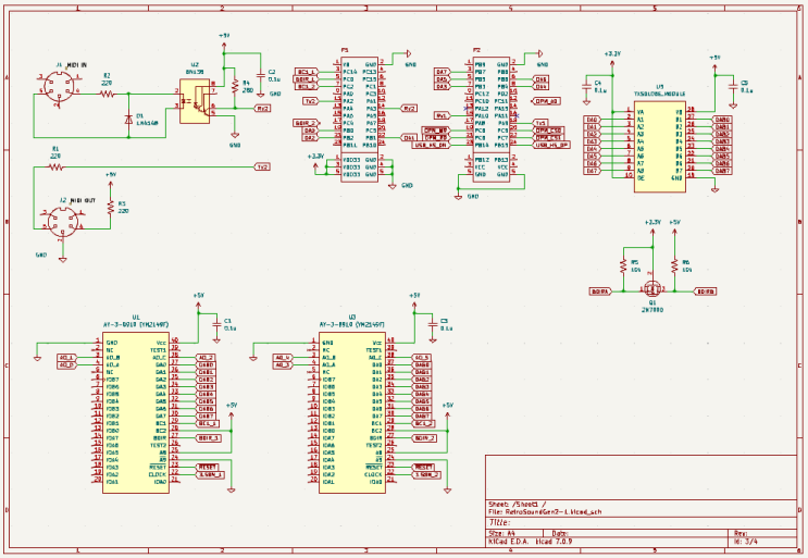
레트로 사운드 제네레이터 - 래핑 기판 준비
브레드보드로 기본적인 AY-3-8910의 동작 테스트를 마쳐서 본격적으로 기판을 제작하기로 하였다. 작성 ...
박쥐가 된다는 것은 어떤 것인가?
박쥐가 된다는 것은 어떤 것인가? 저자: 토마스 네이글 출처: The Philosophical Review, Vol. 83, No...