2025.02.21
출처
MD-11 High Intensity Light inop
안녕하세요. 미미부부의 보미입니다. 오늘은 MD-11 Hight Instensity Light (white) 교환 작업했던 이...
마곡동미용실 차홍룸 마곡점 중단발펌 후기
안녕하세요? 정말 오랜만에 글입니다. 미미부부는 육아하느라 너무 바쁜 하루하루를 보내고 있는데요.. 어...
사운드북 추천 후기 리뷰 가격 비교
사운드북은 어린이들을 위한 학습 및 오디오 컨텐츠에 최적화된 도구입니다. 이 글에서는 어떤 사운드북을 선택해야 하는지, 어떤 부분들을 고려해야 하는지에 대한 정보를 제공합니다. 어린
777 GE90 엔진 open/close (manual method)
안녕하세요. 추운 겨울이 찾아왔어요. 바깥에서 일하시는 모든 분들 감기 조심하세요! 바로 본론으로 들어...
IRP (Integrated Refuel Panel) Inop
안녕하세요. 미미부부입니다. 요즘 쌍둥이 파파가 된 이후로, 피곤한 하루하루를 보내고 있어요. 육아휴직...
강서구 산후도우미 가온보건케어 강서양천지사 쌍둥이 이용후기
안녕하세요? 미미부부입니다! 정말 오랜만에 인사드립니다~~ 오랜 이웃님들은 잘 아시겠지만.. 저희 부부가...
강서구 퀸즈마리산후조리원 가양점 내돈내산 후기
안녕하세요? 미미부부입니다! 정말 오랜만에 인사드리는데요.. 그동안 쌍둥이 임신과 출산으로 넘 정신이 ...
MD-11 브레이크 온도 플러그 찾아보기
안녕하세요. 미미부부의 보미입니다. 오늘은 MD-11 항공기의 Brake Temp Sensor를 바꾸면서 겪었던 이...
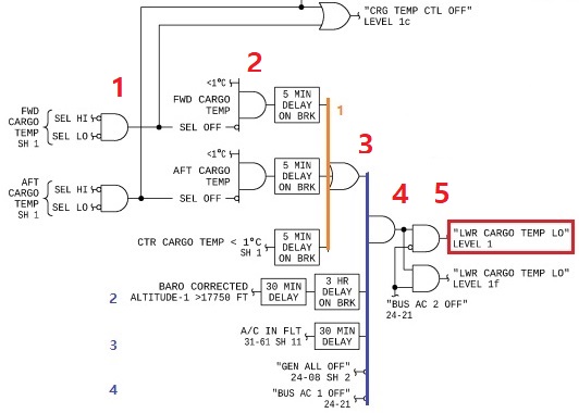
MD-11F 매뉴얼 및 AND, OR 논리회로 알아보기
안녕하세요. 미미부부의 보미입니다. 오늘은 저번 편에 이어서 MD-11 항공기에 대해서 얘기를 조금 더 해...
롯데케미칼 유상증자 실권주 청약 정보
안녕하세요? 미미부부입니다! 진~~~~~~짜 오랜만에 뵙네요! 꾸준히 오겠다고 약속드렸는데.. 매번 양치기소...