2025.04.13
출처
무전기를 구입하면 바로 사용할 수 있나요? / "클로닝,주파수복사, 점프"의 의미 이해하기
무전기 관련 용어인 클로닝, 주파수 복사, 점프는 각각 다른 의미와 용도로 사용됩니다. 각 용어의 의미를 ...
디지털 중계기 무전기 JRD930 JRD-930 잘텍 / 무선통신 중계시스템 / 음영지역해소 / 무전기 기지국
잘텍 디지털 JRD930 중계기는 이러한 환경에서 우수한 성능을 발휘할 수 있는 장비로, 다음과 같은 특성...
국산 무전기의 선두주자, 윈어텍 winnertech 무전기 전문점
윈어텍 무전기 공식 대리점 윈정보통신 02-718-1324 N-4000, N-4500, N-4800 디지털 DMR 무전기 N-4...
모토로라 무전기 배터리 리필
안녕하세요. 요트 황윤상입니다. 한달전? 그쯤됐나? 기억이.. ㅡㅡ 암튼 오래전에 들어온 모토로라 업무용 ...
방수 방폭 해상용 전문 브랜드 무전기, 엔텔 ENTEL 무전기 전문점
안녕하세요 윈정보통신입니다. 저희 윈정보통신은 방수 / 방폭 / 해상용 / 소방 등 특수 무전기를 제조하는...
무전기 보관장치 제작(무전기 함체 제작)
통신 현장에서 30여 년을 경험하다가 처음으로 납품하게 된 무전기 보관 함체 제작에 관련된 사항입니다. ...
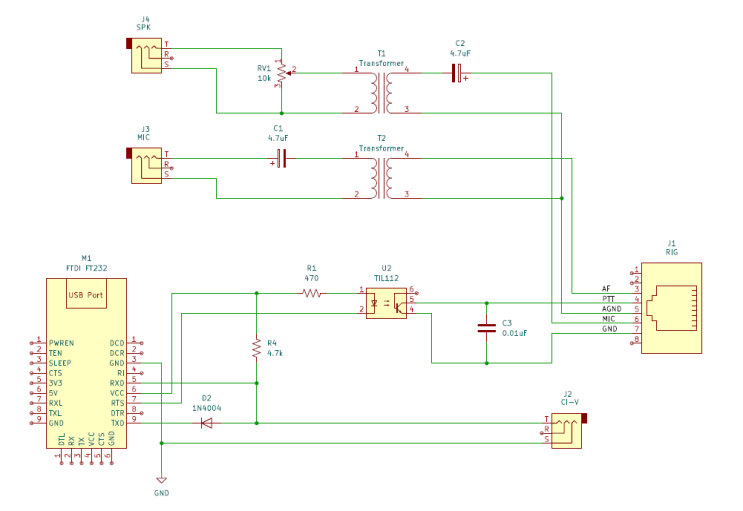
ICOM 무전기 FT8 모드 통신용 인터페이스
ICOM 무전기의 FT8 모드 통신을 위한 인터페이스는 오디오 신호 입력과 출력용 아이솔레이션 트랜스...
okhana PTOK-H40 피톡H40 초소형 국산 디지털무전기 가성비 초특가
제품 바로가기 ▼ https://www.coupang.com/vp/products/8217304046?itemId=23607194176&search...
중고A급 무전기 케이알 D818 저렴한 무전기추천
중고무전기 케이알 D818 디지털무전기 센터점검 완료한 A급 중고무전기입니다. 구성품은 본체, 안테나, ...
무전기 3D 제작
“우리가 손에 쥐는 무전기, 그 디자인은 어떻게 탄생할까요? 지금부터 3D 무전기 디자인의 과정을 함께 ...