2025.05.28
출처
F1-40 722 - UF2 부트로더
키매트릭스 스캔을 완료 하고 보드의 펌웨어 업데이트를 위한 UF2 부트로더를 추가했습니다. 부트로더는 ...
F1-40 722 - QMK 펌웨어
STM32H7S에서 사용했던 QMK 펌웨어를 STM32F411로 포팅 했습니다. 우선 키보드 설정 파일들을 ...
Hola mini - 발주 완료
유튜브에 있는 영상에서 USB 커넥터 부분의 핀맵도 확인을 할 수 있어서 아트웍도 완료 했기 때문에 P...
Hola mini - PLATE
플레이트 설계까지 진행을 하였습니다. 플레이트는 보드 레이아웃에서 마운팅 자리를 제거하고 그대로 사용...
Hola mini - PLATE 수정
PLATE를 PCB 제작을 위해 데이터를 올려 봤는데 3D 모델이 아래와 같이 키 스위치 홀이 보드 외곽...
Hola mini - 아트웍 진행
아직 키보드 하우징이 도착을 하지는 않았는데 한번 작업을 시작하다 보니 일단은 아트웍까지는 진행을 완...
(국산) 무드 프릴 랩가운 벨크로 골프 가운 레이스 로브 원피스 잠옷 홈웨어
국내제작 무드 프릴 랩가운 #골프가운 #QDC원단 #하이퀄리티 /COLOR/ 블루 /FABRIC/ 폴리에...
Hola mini - 부품 배치
레이아웃을 아래와 같이 확정하고 부품 배치를 진행했습니다. 스페이스바를 6.25U를 선택해서 키캡 사용이...
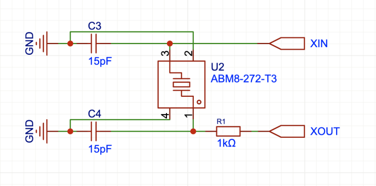
Hola mini - 회로설계
레이아웃을 잘못 본 아픔을 뒤로 하고 일단 회로 설계를 진행했습니다. RP2350 으로 회로 설계시 디자인 ...
Hola mini - 레이아웃 변경 검토
지원하지 않는 배열을 하다 보니 계속 난관이군요. 마지막 스페이스바 부분을 추가하는데 스테빌라이저 부...