2025.05.28
출처
HG Labs 세미나 영상 - STM32F407-KIT USB OTA
세미나때 녹화한 영상을 주제별로 분리해서 공유합니다. 관련 문서 노션 문서 https://higenis.notion.site...
CMake 툴 찾기 개선
제가 최근에는 모두 CMake로 빌드 환경을 사용하고 있는데 이때 기본적인 빌드 툴들을 설정하고 검색하는...
Hola mini - 키매핑
Hola mini는 일반 키캡으로도 사용할 수 있는 배열을 가지고 있어서 다양한 키캡 적용이 가능한게 큰 장점...
FiiO RR11 라디오
요즘에 FiiO에서 레트로한 디자인으로 제품들을 많이 출시하고 있는데 그 중에 라디오가 있어서 구매를 ...
Hola mini - USB HID
이제 키보드 펌웨어 완성을 위한 하드웨어의 마지막 관문인 USB HID를 추가했습니다. RP2350은 U...
Hola mini - QMK 포팅
이제 마지막으로 QMK 포팅을 완료 하였습니다. QMK 포팅은 이전에 많이 진행을 해 보아서 크게 문제...
Hola mini - 키매트릭스 스캔
키 인식을 위해 키매트릭스 스캔을 추가했습니다. 원래 계획은 PIO로 할려고 했으나 일단은 멀티코어를 ...
RP2350 GPIO Pull-Down 문제
키보드 매트릭스 스캔을 구현하던 중에 RP2350 칩의 GPIO 사용시 Pull-Down 저항을 활성화 하면 H...
Hola mini - 네오픽셀(WS2812)
하우징에는 3개의 네오픽셀 LED가 포함되어 있고 아래와 같이 커넥터로 연결이 되어 있습니다. 네오픽셀...
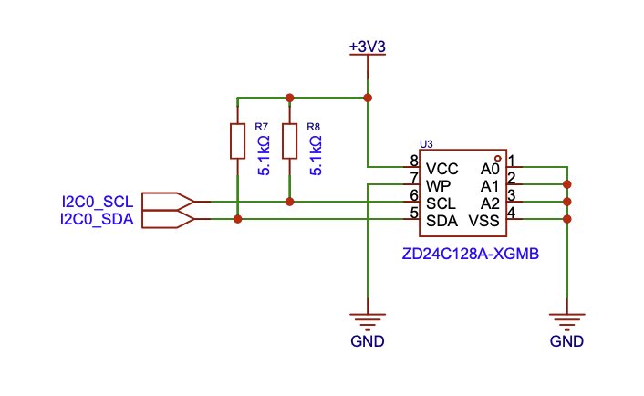
Hola mini - EEPROM
보드의 펌웨어 작업을 위해서 깃허브 저장소를 새로 만들었습니다. 이곳에 펌웨어와 회로도를 추가해서 관...