2025.08.12
출처
2024년 9월 고1 모평 시각화 분석 35번
지문 다음 글에서 전체 흐름과 관계 없는 문장은? Why do we have the illusion that cramming for an exa...
2024년 9월 고1 모평 시각화 분석 36번
지문 주어진 글 다음에 이어질 글의 순서로 가장 적절한 것을 고르시오. The discovery of mirror neurons...
2024년 9월 고1 모평 시각화 분석 37번
지문 Have you ever been surprised to hear a recording of your own voice? You might have thought, ...
풍성한 한가위 되세요.
풍성한 한가위 되세요. 달빛영어학원
2024년 9월 고1 모평 시각화 분석 38번
지문 [38~39] 글의 흐름으로 보아, 주어진 문장이 들어가기에 가장 적절한 곳을 고르시오. “Homologous”...
2024년 9월 고1 모평 시각화 분석 34번
지문 While social media attention is potentially an instrument to achieve ends like elite celebrity...
2024년 9월 고1 모평 시각화 분석 31번
지문 [31~34] 다음 빈칸에 들어갈 말로 가장 적절한 것을 고르시오. You hear again and again that some ...
2024년 9월 고1 모평 시각화 분석 32번
지문 Every time a new medium comes along — whether it’s the invention of the printed book, or T...
2024년 9월 고1 모평 시각화 분석 33번
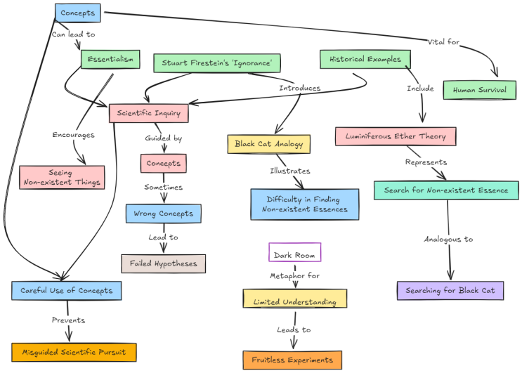
지문 Concepts are vital to human survival, but we must also be careful with them because concepts o...
여수시 여수 여천동, 미평동과 둔덕동에서 개업축하화환과 오브제화환을 개업화분배달로
여수시 여수 여천동, 미평동과 둔덕동에서 개업축하화환과 오브제화환을 개업화분배달로 여수시 여천동, 미...