2025.09.06
출처
조립컴퓨터 제작 출고~
연말연시 조립컴퓨터 주문이 제법 들어오는데요~ 바쁘다는 핑계로 자료를 제때에 업로드 못하고 쌓이기만 ...
기가바이트 메인보드G85M-D3H전원불량수리
연일 영하의 날씨가 계속되고 있네요~ 뭔일인지..원~ 옥상에 내린 눈이 온통 얼음이 되서 얼었다 녹았다를 ...
아날로그 멀티테스터기 ST-507TR2 수리
날씨가 어마무시하게 춥네요~ 예년엔 낮기온이 영상으로 돌아오던데.. 이젠 한 낮에도 기온이 영하5~6도는 ...
장비SMPS 전원불량 수리
멀리서 지인분이 택배로 올려주신 24V 멀티출력 SMPS 전원불량 수리기입니다. 뜯기전 외부가 잉크로 ...
LG 드럼세탁기수리 WD-R102P 전원불량
오늘은 LG드럼세탁기 수리기 입니다. LG에서 약 10여년 전에 출시한 WP-R102P라는 드럼세탁기 입니...
삼성노트북 NT500R5K 전원안켜짐수리
이번에 삼성노트북 NT500R5K노트북 수리를 진행하였습니다. 사실 수리된지는 며칠 되었으나, 일상 블로...
삼성 UA55ES6700 전원보드수리
입고후 수리된지 한달이 넘었는데. 이제야 수리기를 씁니다. 남들은 바쁘면 좋다고 하는데.. 이상하게 바쁜...
내돈내산 Pro'sKit SS-331 솔더흡입기 언박싱
#pro'skit ss-331 자동솔더 흡입기_ 내돈내산 언박싱 엑소 수동흡입기를 어~언 십수년 사용하다보니.....
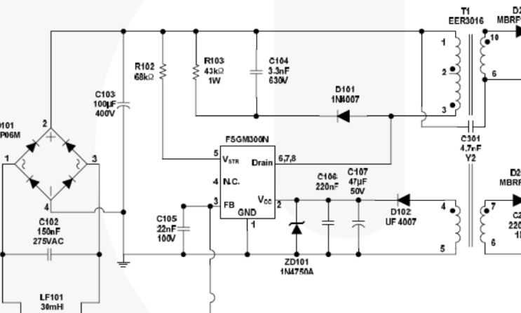
회로 STUDY_스위칭 회로
#SMPS 스위칭 회로 #증평 전자기 기 리페어 #SMPS 회로 SMPS 회로 플로에서 세 번째로 만나게 ...
삼성노트북 NT950XBV 모델전원안켜짐
#삼성노트북 수리 #NT950XBV수리 #삼성노트북 리페어 오늘 입고된 삼성 노트북 NT950XBV 모델 ~ ...